人保无忧相伴与福禄添禧的区别是什么?基本信息介绍?
在保险市场中,重疾险作为守护健康的坚实屏障,备受消费者关注。其中,人保无忧相伴重疾险专享版和太平福禄添禧重疾险因其独特的保障特点,成为市场上的热门产品。今天,我们就来深入对比这两款产品,看看它们各自的优势和差异。
一、人保无忧相伴与福禄添禧的的基本信息介绍
人保无忧相伴重疾险专享版是一款终身保障的产品,轻中重疾保障全面覆盖,为客户提供全面的健康保障。而太平福禄添禧重疾险同样轻中重疾保障全面覆盖,并且这款产品还提供特定重大疾病保险,保单20年前还额外赔付60%保额。

二、人保无忧相伴与福禄添禧的区别
1、保障方面:太平福禄添禧在保障方面更加全面,不仅涵盖轻中重疾,还针对少儿、男性和女性各10种特定重疾提供保障。而人保无忧相伴则专注于基础保障,覆盖轻中重疾,并提供30种特定重疾额外赔付。
2、交费期方面:人保无忧相伴的交费期最长可达30年,相比太平福禄添禧的20年交费期,为客户提供了更大的交费灵活性。
3、保障期限:太平福禄添禧提供保至66岁、77岁和88岁三种选择,而人保无忧相伴则是终身保障,为客户提供了更长期稳定的保障。
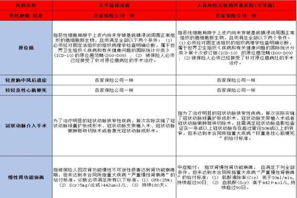
4、疾病定义与赔付:两款产品在疾病定义和赔付方面存在差异。例如,人保无忧相伴的慢性肾功能衰竭持续天数要求为90天,按中症赔付,相比太平福禄添禧的180天要求,显得更为宽松。

5、疾病隐形分组:两款产品均存在隐形分组现象,但在分组数量上有所不同。无忧相伴的轻症隐形分组较多,而太平福禄添禧相对较少。

6、保费对比:在保费方面,太平福禄添禧的保费相对较高,尤其是附加两全险后,保费进一步增加。而人保无忧相伴的保费则相对较为亲民。以30岁为例,20年交,太平福禄添禧的基础费用是请在官网搜索元,而附加两全险后是请在官网搜索元一年;而人保无忧相伴则只需要请在官网搜索元一年。

三、人保无忧相伴与福禄添禧各自优势
1、太平福禄添禧:其保障期限灵活,可附加两全险,满期可退还一笔满期金。基础保障全面,对特定疾病有额外保障。
2、人保无忧相伴专享版:作为一款终身保障的传统型重疾险,其轻中重疾保障齐全,特定重疾有额外赔付,且保费相对较低。
总之,在选择重疾险时,消费者应根据自己的需求和预算进行综合考虑。无论是追求终身保障还是定期保障,都有合适的产品可供选择。希望本文的对比分析能为您在众多产品中提供有价值的参考。
更多保险问题,咨询专业老师快速解答
进入微信搜索微信号:YKJ6060(点击复制微信号)